ポケットミキサー&ヘッドフォンアンプ
コンセプト †
- 出来るだけ小さく(タバコサイズ)
- 出来るだけシンプルに
- できるだけ安価に
仕様 †
- 入力は3系統
- 楽器(LINE系)が2本(モノラル×2)
- DAPが1本(ステレオ×1)
- 出力は2系統(2人分のヘッドフォン)
- 全てのジャックは3.5mm(6.3mmを繋ぐときは変換プラグを併用
- 音量調整はマスターボリュームのみ
- 電源は9V電池と外部電源(エフェクター用)
- 楽器入力の工夫(パン)
- INST-1のみ挿すとセンター定位
- INST-1とINST-2に合計2台挿すと、INST-1がやや左寄り、INST-2がやや右寄り
- サイズ
外観と使い方 †

- 2:INST-1入力
楽器からのケーブル(3.5φのモノラルプラグ)を差します。サイズが合わない場合は標準(モノ)→ミニ(モノ)変換を使ってください。
ここにプラグを挿すと電源が入ります。
INST-1だけ使用すると、ここに繋いだ楽器の定位はセンターになります。
- 2:INST-2入力
楽器からのケーブル(3.5φのモノラルプラグ)を差します。サイズが合わない場合は標準(モノ)→ミニ(モノ)変換を使ってください。
INST-1とINST2に2台の楽器を繋ぐとINST-1の音はやや左寄りに、INST-2の音はやや右寄りに定位します。
INST-1のみで楽器1台を使用し、その時の定位をセンターでは無く左寄りにしたいときは、ここにダミープラグを挿してください。
- 3:DAP入力
デジタルオーディオプレーヤー(WalkmanやiPod)をケーブル(3.5φステレオ)で繋ぎます.
ここに繋いだ機器はステレオ出力されます。
- 4:ヘッドフォン出力1
ステレオヘッドフォンを繋ぎます。
外部機器(アンプやミキサー)への接続にも使用できます。
対応インピーダンスは16オーム以上です。
- 5:ヘッドフォン出力2
ヘッドフォン出力1と同じです。
- 6:マスターボリューム
全体の音量を調整します。
- 7:電源表示LED
動作中は赤く点灯します。
だんだん暗くなり、電池が使用限界になると完全に消灯します。
- 8:ACアダプター入力
DC9〜12VのACアダプターを繋ぎます。
センターマイナスで、楽器用エフェクターのACアダプタが使用できます。
ここにプラグを差し込むと電池は自動で切り離されます。
注意事項 †
電源を入れるときにパツンという大きなノイズが出ます。
電源を入れるときはヘッドフォンを耳から外しておいてください。
また、外部機器に繋ぐときも同様です。
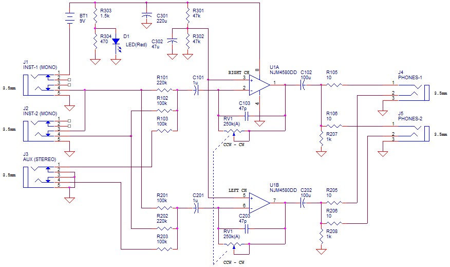
回路 †

部品リスト †
| 部品名 | 数量 | 単価 | 合計 |
| アクリルケース | 1 | 80 | |
| 3.5mmステレオジャック(SW付き) | 3 | 121 | |
| 3.5mmステレオジャック | 2 | 74 | |
| 250K(A)2連ボリューム | 1 | 163 | |
| 電池スナップ | 1 | 10 | |
| アルカリ電池(9V) | 1 | 200 | |
| DCジャック | 1 | 40 | |
| ユニバーサル基板 | 1 | 60 | |
| OP-AMP NJM4580DD | 1 | 40 | |
| 抵抗 | 14 | 10 | |
| 電解コンデンサ | 6 | 30 | |
| LED | 1 | 10 | |
| 線材、副資材 | 必要量 | | |
| | | 1462 |