概要

三菱アウトランダーの純正ナビMMCSは、走行中にTV視聴やナビ設定が出来ない。
TVは見るつもりはないが、ナビ設定は助手席の者に操作させる例が多々ある。
このためには、市販のTVジャンパー等を使うのだが、MMCSは制限がかなり厳しく市販品は高価である。

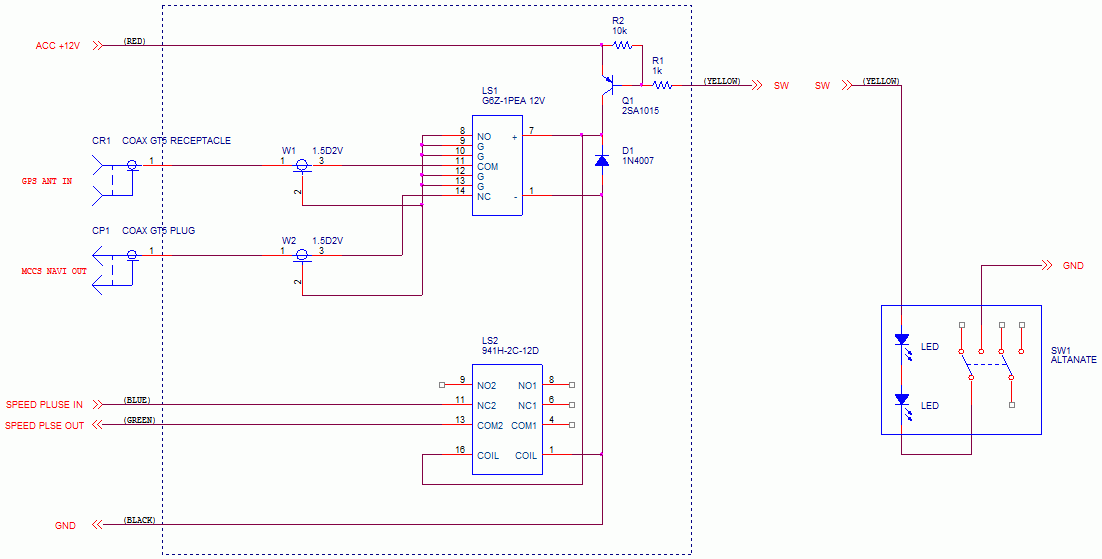
MMCSは走行中を次の2つの信号で判断している。

よって、両方の信号を切断しないと停車と判断されない。 一般的なカーナビにあるパーキングブレーキラインをGNDするような簡単な処置では対応不能である。

回路

一時的に停車状態にしてやるしかない。 このためにはスイッチが必要で、操作の都度スイッチをONにしてロック解除をする。

従って、ロック解除中はカーナビ操作が全てできTV視聴も出来る状態になるが、ナビゲーションは停止した状態になる。
MMCSを使っている限り、カーナビ案内状態でTV視聴(DVD視聴も)は不可能である。

切り替えには2種類のリレーを使う。 1つはGPSアンテナを切り離す高周波リレー。もう一つは車速パルスを切り離す信号用リレー。
高周波リレーに2回路入りを使えば車速パルスも同時に切断できる。しかし、2回路入りは高価なので、別々にしたほうが安価に実現できる。

SWは1本で引き出し、他方はGND接続する方式とする。 SWはオルタネート式でLED照明内蔵。通常は12V/SW/GNDの3本必要だが、
ここは工夫してSWとGNDのみとし、GNDはSW近くでシャーシアースすることで配線を簡略化した。 そのため、トランジスタを一つ使う。

MMCS_UNLOCK.gif

GPSコネクタのGT5(ヒロセ)だけはどうしても入手できなかった。
ここは切断して汎用RFコネクタにしても良いのだが、あえてGT5にこだわりたかった。
よって、GPS(カーナビ等)から1組外して使う事にした。


添付ファイル: fileMMCS_UNLOCK.gif 2119件 [詳細]

トップ   編集 凍結解除 差分 バックアップ 添付 複製 名前変更 リロード   新規 一覧 検索 最終更新   ヘルプ   最終更新のRSS
Last-modified: 2025-08-07 (木) 00:48:03