BC-BAND_A2A_TX
https://www2.bwt.jp/wiki/?BC-BAND_A2A_TX
[
トップ
] [
編集
|
凍結解除
|
差分
|
バックアップ
|
添付
|
リロード
] [
新規
|
一覧
|
検索
|
最終更新
|
ヘルプ
|
ログイン
]
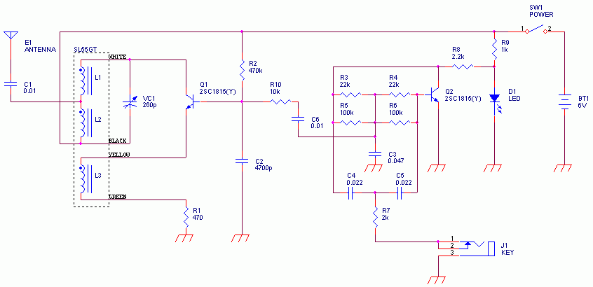
回路図
†
↑
回路説明
†
左側が発振部。
たしか、ハートレーの変形だったような。
右側がTwin-T発振回路。
正弦波発振する簡単な回路。
この定数で600〜700Hzで発振している。
最新の20件
2025-07-11
ffmpeg
2025-04-05
Linux Tips
2025-03-11
VRChat_Android(スマホ)
2025-03-07
FrontPage
2024-07-22
VRChat_PICO4
2024-06-22
RaspberryPi_5
2024-06-05
metaverse_copyright
2024-04-24
VRChat_Unity2019のトラブル
2024-04-16
ROLAND_S-1とEWI-5000の接続
2024-04-14
ROLAND_S-1
2024-03-23
VRChat_目次
2024-03-11
VRChat_ワールドを作る
VRChat_PCスペック
VRChat_用語集
2024-03-02
RaspberryPi_iptables
2024-02-28
VRChat
2024-02-25
RecentDeleted
VRChat_ソーシャル更新しないバグ対策
2024-02-07
著作権のお話
2024-01-26
Cluster
添付ファイル:
A2A_TX.gif
1780件
[
詳細
]
A2A_TX.jpg
1750件
[
詳細
]
Last-modified: 2025-08-07 (木) 00:48:03
Link:
FrontPage