
ラベル貼るとかっこいいね。

中はこんな感じ。
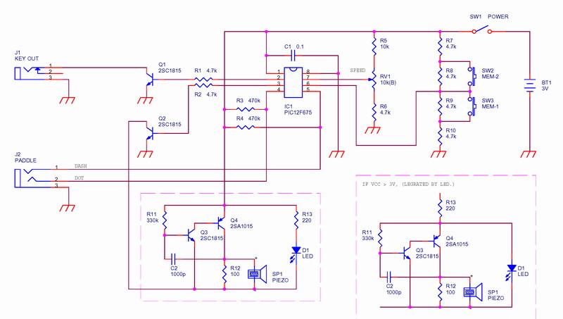
回路図(手持ち部品に合わせてアレンジしたもの) †

回路に関するメモ(改善したいところ) †
- サイドトーン
- 電源は3V直じゃなくて、LEDの定電圧を使ったほうが音が安定するだろう。
- 回路図盛り込み済み。特に3V以上の電源を使いたいときは有効。
- 発振周波数はもうちょっと下げたい。でも、220Kを使うと低すぎに思える。
- LED
- もっと暗くても良いかも。220じゃなくて1Kでも大丈夫そう。
- BATT LOWを知らせる方法は無いかな。やっぱ、LEDはパイロットランプ?
- おっと! 回路図ミス。LEDのカソードはピエゾの下側が正しい。(図面はまだ直してない)
- サイドトーン発振回路(Q3,4)に回路図ミスがありました。現物はOKでしたが・・・
- 修正済み
- 回路図の左側囲みのようにLEDで電源安定化させるとFBですが、それをやらなくても
6V程度まではちゃんと発振することを確認しました。但し、トーン周波数は電源電圧依存します。
Last-modified: 2025-08-07 (木) 00:48:02